icon
检测方案免费咨询电话
18863626387
scarpa

微波消解仪IN-WB4+

简要描述: 微波消解仪是一款专为现代实验室设计的高通量、智能化样品前处理设备。仪器采用高性能工业级磁控管与智能控温技术,搭配全方位多重安全防护系统,确保实验过程安全可控。设备拥有高通量样品处理能力,结合360°同向连续旋转技术,保障了批内样品处理的均一性与重复性。

icon 产品型号: IN-WB4+
icon 访问量: 43
产品分类
Product Categories
详情介绍
图文介绍
一、仪器简介 

微波消解仪是一款专为现代实验室设计的高通量、智能化样品前处理设备。仪器采用高性能工业级磁控管与智能控温技术,搭配全方位多重安全防护系统,确保实验过程安全可控。设备拥有高通量样品处理能力,结合360°同向连续旋转技术,保障了批内样品处理的均一性与重复性。控制系统采用非接触式红外精准控温,通过大尺寸触摸屏可直观监控全程温度曲线,操作智能简便。

整机采用耐腐蚀腔体与优质PEEK/PTFE消解罐组件,结构坚固耐用。本仪器以其可靠的核心性能、全方位的安全保障、高效的批量处理能力及友好的智能操作,成为食品、环境、地质、冶金等行业进行高效、安全样品消解的理想选择。

二、 仪器原理

微波消解仪基于微波体加热与高压化学反应相结合的原理工作。核心磁控管发出的微波被消解罐内极性分子(如水、酸)吸收,引发分子高速振荡摩擦,从样品内部实现快速、均匀的加热,大幅缩短前处理时间。

为确保过程精确可控,仪器采用非接触红外测温传感技术,全程监测各反应罐温度变化。独特的360°同向连续旋转设计,保证所有样品受热均匀,结果一致性好。系统内置多重安全机制,一旦监测到温度或压力异常,即刻自动停止微波发射并启动泄压保护,实现高效与安全的统一。

三、仪器特点

1.稳定可靠的核心性能与耐用设计

(1)高性能磁控管系统:采用工业级高性能磁控管,配合智能功率调节,实现0~1800 W非脉冲连续变频输出。系统结构简洁,运行稳定可靠,能量转化效率高,维护成本更具优势。

(2)优质的消解罐组件:内罐采用耐强腐蚀的聚四氟乙烯(PTFE),外套管采用超高强度的PEEK宇航工程塑料,提供高达1500 psi(约10 Mpa)的安全工作压力,耐用性出色。

(3)坚固耐腐蚀腔体:优质不锈钢微波腔体,内涂多层特氟龙防腐涂层,抵抗酸气腐蚀,易于清洁,保障设备长久耐用。

2.全方位主动智能安全防护体系

(1)双重泄压安全保障:每个消解罐配备独立泄压装置,主机具备超压自动泄放功能,形成罐体与系统双重防护,安全冗余度高。

(2)自锁缓冲防爆炉门:采用高强度自锁式缓冲炉门,遇异常压力可有效释放冲击,结合电磁感应联锁,确保人身与设备安全。

(3)实时监控与异常自停:温度控制系统全程监测,参数超限将自动切断微波,实现主动安全干预。

3.高通量、高一致性的高效处理平台

(1)最大16位高通量设计:单批可处理16个样品,显著提升实验室大批量样品处理效率。

(2)360°同向连续旋转:转盘单向连续旋转(非往返),确保每个样品位微波环境绝对均一,从根本上保障批内样品处理的卓越重复性与平行性。

(3)高效快速冷却:内置大功率耐腐蚀排风系统,消解后可启动快速风冷,加速降温进程,缩短实验周期。

4.精准智能的控制与操作系统

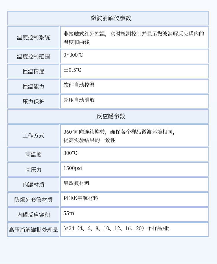
(1)智能非接触式控温:采用高精度非接触红外测温,直接监测罐内真实温度,控温精准(± 0.5 ℃),无污染、无耗材,数据真实可靠。

(2)灵活的方法库:支持用户自建消解方法,轻松应对多样品的标准化或自定义前处理流程。

(3)直观的人机交互:大尺寸彩色触摸屏,图形化界面,实时同步显示罐内温度、压力曲线,操作直观,过程一目了然。

四、技术参数

1.主机技术参数

(1)微波源:工业级高性能磁控管,运行稳定,维护简便

(2)微波频率:2450 MHz

(3)微波输出功率:0 ~ 1800 W,智能连续可调,非脉冲变频输出

(4)整机功率:2100 W

(5)微波腔体:36.7 L,316不锈钢内腔,喷涂耐高温防腐特氟龙涂层

(6)均匀性设计:独特波导与腔体设计,结合旋转系统,确保微波场高度均匀

(7)炉门安全:自锁式缓冲防爆炉门,具备电磁联动锁与异常泄压结构

(8)排风冷却:内置大功率耐腐蚀排风系统,持续排出废气并辅助降温

(9)运转方式:360°同向连续旋转,保证所有样品位环境一致

(10)整机尺寸:507 mm×619.5 mm×666 mm(长×宽×高)

(11)整机净重:约50kg

(12)电源要求:AC 220V ±10%,50 Hz

2.控制系统参数

(1)控制平台:嵌入式智能系统,配备7寸彩色触摸屏

(2)显示内容:实时显示罐内温度、压力及其动态曲线

(3)温度控制:

1)方式:非接触式红外实时监测

2)范围:0 ~ 300 ℃

3)精度:± 0.5 ℃

4)功能:支持多段程序温度控制

(4)压力控制:

1)方式:全程实时监测

2)范围:0 ~ 1500 psi(约10 Mpa)

(5)方法库:支持用户自建并存储消解方法,满足多样化的样品前处理需求,调用灵活

3.消解装置参数

(1)批处理量:4位/批(标准配置)

(2)单罐容积:100 mL

(3)最高工作温度:300 ℃(实际使用温度300 ℃以下)

(4)最高工作压力:1500 psi

(5)内罐材质:优质聚四氟乙烯(PTFE),化学惰性极强

(6)防爆外套管:PEEK宇航工程塑料,高强度、耐高温、防爆性能优异

(7)密封设计:增强型螺纹密封,确保高温高压下密封可靠

(8)过压保护:每个消解罐均配备独立泄压装置


微波消解仪

微波消解仪

微波消解仪

微波消解仪

微波消解仪

微波消解仪

微波消解仪

微波消解仪

微波消解仪

微波消解仪

微波消解仪